El post busca explicar el concepto de complejidad computacional utilizando como ejemplos el algorítmo de buscador lineal y la secuencia de fibonacci recursivo.
Disclaimer A: La información contenida en esta página está bajo una Licencia Creative Commons Atribución-NoComercial-SinDerivadas 4.0 Internacional y fue construida bajo mi rol como ayudante (Teacher Assistant) de la Catedra Business Intelligence para las Finanzas.
Disclaimer B: Este post está basado en mis propios resumenes.
Advertencia: La página es un complemento a la cátedra y por nada la sustituye.
Cuando se realiza ciencias de datos, machine learning y/o deep learning (computer science en general), es importante encontrar el algoritmo más eficiente para resolver ciertos problema. Pero ¿Como podemos reconocerlo? El concepto de complejidad computacional es la solución.
La complejidad computacional se mide en:
Importante: La complejidad computacional también es afectada por el sistema operativo y hardware.
El concepto de iterativo y recursivo se utiliza para ejecutar instrucciones repetitivas, como los ciclos o loops dentro de algorítmos. Iterativo implica la repetición de un bloque de código, en donde cada iteración es independiente entre sí. Por el contrario, recursivo involucra llamar a la función una y otra vez hasta que una condición de término o salida se cumpla. A continuación se muestra la versión interativa y recursiva de la suma hasta el valor \(n\).
def sum_iterativa(n):
num = 0
for i in range(n+1):
num += i
return num
Aplicando la función iterativa:
sum_iterativa(5)
15
Aplicando la función recursiva:
def sum_recursiva(n):
if n == 0:
return 0
return n + sum_recursiva(n - 1)
sum_recursiva(5)
15
Es de esperar que la función recursiva se demoré más tiempo que la iterativa.
timeit.timeit(lambda: sum_iterativa(5))
0.4755520820617676
timeit.timeit(lambda: sum_recursiva(5))
0.6174628734588623
A partir de lo anterior se aprecia que así es.
EL módulo/librería timeit permite medir el tiempo (segundos) de ejecución de un código breve (code snippets) en python. ¿Por qué utilizarlo?
En las secciones siguientes los ejemplos usan timeit.
Se usa la notación \(\mathcal{O}\) para cotas superiores asintóticas, debido que va a acotar el crecimiento del tiempo de la ejecución del algoritmo por arriba para iteraciones suficientemente grandes. Lo anterior, quiere decir que si tenenemos una algoritmo que tiene un tiempo de complejidad lineal \(\mathcal{O(n)}\) como es el caso de la busqueda lineal, no siempre se ejecutará siguiendo \(\mathcal{O(n)}\) o nunca va a ser peor que \(\mathcal{O(n)}\).
| Notación | Nombre |
|---|---|
| \(\mathcal{O(1)}\) | Constante |
| \(\mathcal{O(\log n)}\) | Logarítmico |
| \(\mathcal{O(n)}\) | Lineal |
| \(\mathcal{O(n^2)}\) | Cuadratico |
| \(\mathcal{O(n!)}\) | Factorial |
Para enteder la complejidad de tiempo, se explicarán dos algorítmos:
Buscador lineal
Secuencia de Fibonacci recursivo
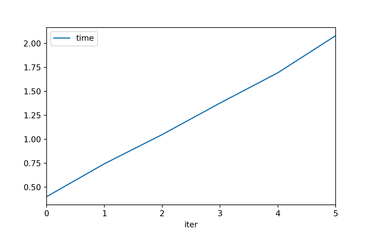
La busqueda lineal es una algoritmo para encontrar un valor objetivo de manera secuencial dentro de una lista. Si se construye una lista desde el 0 hasta el 9, y se quisiera determinar la posición del número 6. Para determinar la posición, cada elemento (10) serán comparado con el número 6, hasta que sea igual 6.

La complejidad computacional en términos de tiempo es \(\mathcal{O(N)}\) en promedio. A continuación se presenta la construcción del algóritmo y la medición del tiempo en ejecutar varías búsquedas lineales.
import pandas as pd
import numpy as np
import matplotlib.pyplot as plt
def search(A, x):
for i in range(0, len(A)):
if (A[i] == x):
return i
return -1
Se construye una lista list_iterA y se completa mediante el loop:
list_iterA = []
for n in range(1, 61, 10):
A = list(range(0, n))
list_iterA.append(timeit.timeit(lambda: search(A, 50)))
Luego utilizando matplotlib se grafica:
resultadoA = pd.DataFrame(list_iterA).reset_index()
resultadoA.columns = ['iter', 'time']
resultadoA.plot(x='iter', y='time', kind='line')

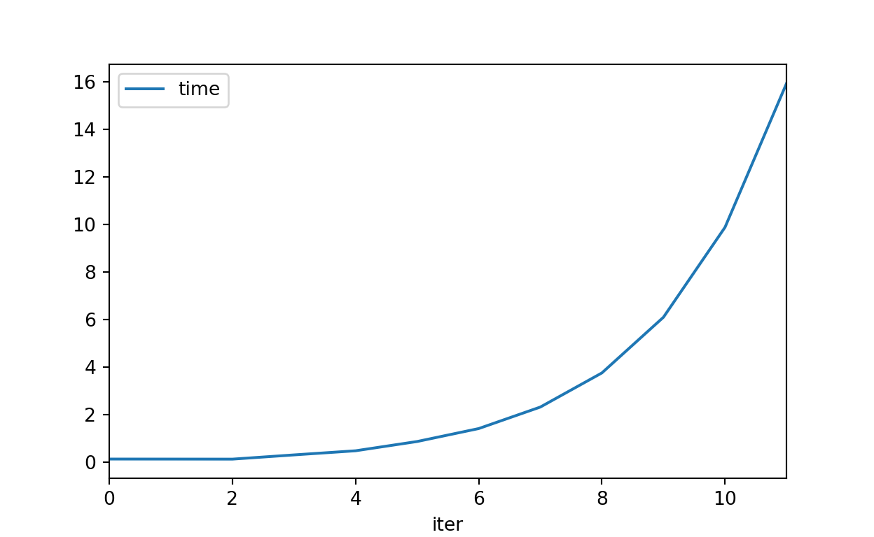
La secuencia de Fibonacci es una sucesión infinita de números naturales 0, 1, 1, 2, 3, 5, 8, 13, 21, 34, 55, 89, 144, \(\infty\), definida como: \[ x_n = x_{n-1} + x_{n-2} \] Fibonacci es un muy buen ejemplo de una función iterativa y recursiva, debido que tiene distintos comportamiento en términos de complejidad computacional.
| Complejidad | Iterativo | Recursivo |
|---|---|---|
| Tiempo | \(\mathcal{O(n)}\) | \(\mathcal{O}(2^n)\) |
| Espacio | \(\mathcal{O(1)}\) | \(\mathcal{O(n)}\) |
A continuación se presenta la construcción del algorítmo, la función se va a definir como fibo_rec, debería esperarse que fibo_rec(1) = 0, fibo_rec(2) = 1, fibo_rec(3) = 1 y así sucesivamente.
def fibo_rec(n):
if n <= 2:
return 1
return fibo_rec(n-1) + fibo_rec(n-2)
Se construye una lista list_iterB y se completa mediante el loop:
list_iterB = []
for n in range(0, 12):
list_iterB.append(timeit.timeit(lambda: fibo_rec(n)))
Luego utilizando matplotlib se gráfica:
resultadoB = pd.DataFrame(list_iterB).reset_index()
resultadoB.columns = ['iter', 'time']
resultadoB.plot(x='iter', y='time', kind='line')

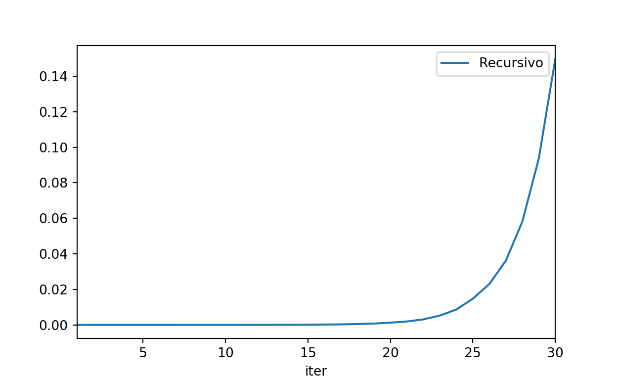
Otra forma de poder capturar el tiempo, es usar el módulo tictoc (basado en la función del mismo nombre de Matlab). Par cargarlo al ambiente de trabajo:
from tictoc import tic, toc, toc2
Importante: Como no es un módulo base de python, el archivo tictoc.py debe encontrarse en la carpeta que se va a trabajar.
Luego aplicamos las iteraciones correspondientes a la función de fibonacci recursivo:
complexA = []
for i in range(1, 31):
tic()
fibo_value = fibo_rec(i)
tiempo_final = toc2()
iteracion = [i, tiempo_final]
complexA.append(iteracion)
Luego utilizando matplotlib se gráfica:
fibo_recursivo = pd.DataFrame(complexA)
fibo_recursivo.columns = ['iter', 'tiempo']
fibo_recursivo.plot(x="iter", y = "tiempo", kind='line')
plt.legend(['Recursivo'])

Importante: Si bien ambos gráficos se parecen (timeit y tictoc), la diferencia se debe al tiempo de cada una. En el caso timeit, realiza muchas veces cada iteración y luego pasa a la siguiente, obteniendo el tiempo, en cambio tictoc, es el tiempo de una iteración.

Genere una función que entregue la secuencia de Fibonacci. \[
x_n = x_{n-1} + x_{n-2}
\] La secuencia es una sucesión infinita de números naturales 0, 1, 1, 2, 3, 5, 8, 13, 21, 34, 55, 89, 144, \(\infty\). Por ejemplo, si su función la define como fibonacci, debería esperarse que fibonacci(1) = 0, fibonacci(2) = 1, fibonacci(3) = 1 y así sucesivamente.
Utilizando la función generada en (1), demuestre que la complejidad computacional en términos de tiempo para la secuencia de Fibonacci es \(\mathcal{O}(2^n)\).
Utilizando la función generada en (1), demuestre que la complejidad computacional en términos de espacio para cada \(n\) en una iteración es \(\mathcal{O}(1)\).
Text and figures are licensed under Creative Commons Attribution CC BY 4.0. The figures that have been reused from other sources don't fall under this license and can be recognized by a note in their caption: "Figure from ...".